
是2024年。深圳的住房采购政策发生了什么变化?今天,我将通过最新的政策向您更新。房屋购买资格,首付利率信用,公积金。和解等
深圳购买和贷款限制政策
深圳于2024年2月7日宣布。
●深圳的家庭取消了解决和个人所得税和社会保障的期间要求。先前的要求是将3年的家庭注册和3年的社会保障进行。在新政策之后,您可以通过安顿下来购买!
●非申元家庭购买房屋的社会保障或个人所得税要求已从最初的5年限制更改为3年限额。

坦率地说,深圳的家庭仅限于购买2栋房屋,而深圳的家庭仅限于购买单身房屋。您不必查看社会保障,您可以直接为深圳家庭购买。非Shenzhen家庭将拥有5年的社会保障和3年的社会保障,购买将仅限于一套。
这不仅意味着您可以在深圳定居后立即购买房屋(并已有18岁以上),而且还意味着退休的老年人在搬到深圳后被撤销因购买房屋而被撤销。如果深圳一家已经注册并将父母双方搬到深圳,将会有4个额外的地方购买房屋。
此外,在深圳有18岁以上的家庭注册的年轻人也可以立即购买房屋,而无需支付3年的社会保障。
以前,深圳对未注册人购买房屋的限制是:连续五年缴纳社会保障或个人所得税。现在,它已减少到3年的社会保障(或个人所得税)。
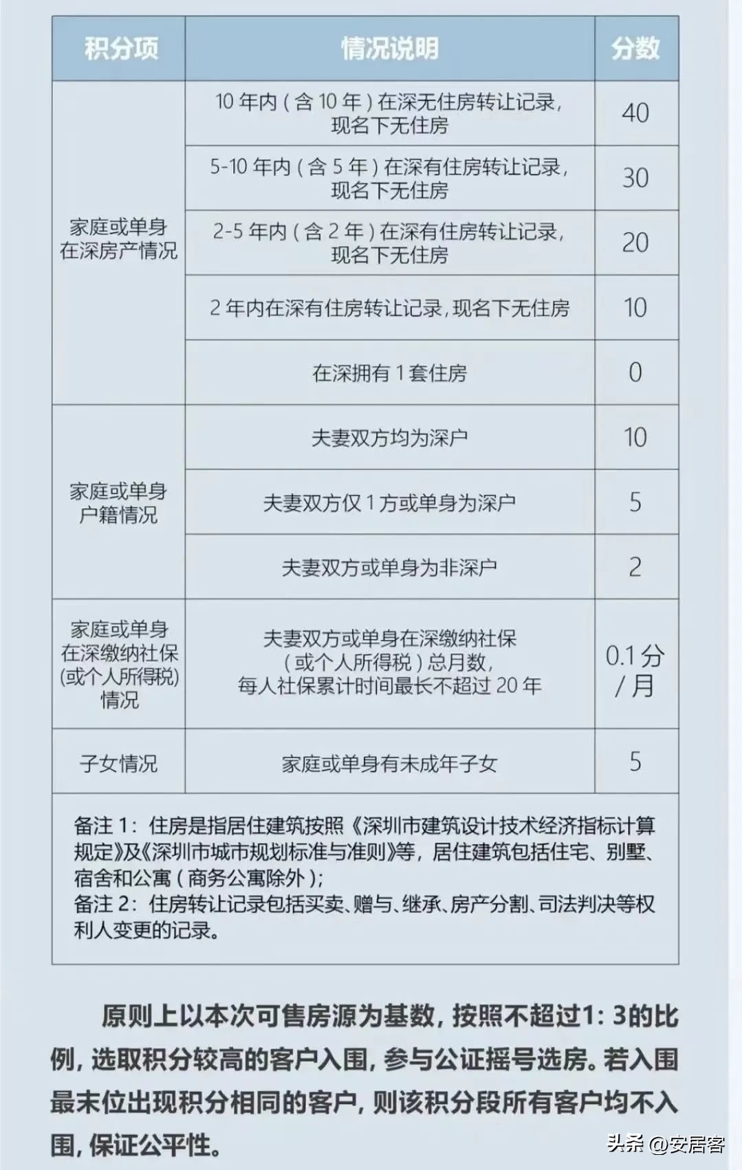
新积分规则和房屋购买过程
目前,深圳仍在2021年继续进行积分系统。从去年到现在,无需查看深圳主要房地产项目进入市场的积分。

最新的人才住房申请政策
8月21日,深圳放宽了可售出人才住房的应用条件,并增加了第三和第四个队列。您也可以购买初中学位,也可以购买三人的三居室公寓。

四个队列
第一个队列:申请人和共同申请人在这个城市都有家庭注册(如果申请人的配偶是现役士兵,则可能不受市政家庭注册条件的约束)。申请人参加了该市的社会保险(退休金保险或医疗保险,不包括儿童。医疗保险kaiyun.ccm,以下相同)总共支付了3年以上;如果申请人是单身,他必须年满35岁。
第二个队列:申请人有市政家居注册,并在该市支付了3年以上的社会保险;申请人的配偶和未成年子女不受市政家庭登记限制的约束,没有市政家庭注册的申请人的配偶应在该城市社会保险中正常支付,除非那些在这个城市退休的人;如果申请人是单身,他必须年满30岁。
同时,申请人家庭应在订阅截止日期之前符合以下条件:
申请人拥有全职学士学位或更高学位(包括从教育部认可的海外大学毕业的海外学生),或者是满足深圳工业发展需求的技术人员(国家专业资格2或以上),或者是经济和经济事务高级才能(包括领先的人才和海外高级才能)的成员,深圳市政人力资源和社会保障局认可;
申请人和共同申请人尚未购买基于政策的住房,例如准成本住房,全成本住房,社交和微型营养住房,全成本住房,负担得起的住房,价格有限的商业住房,负担得起的商业住房,负担得起的住房,负担得起在这个城市,商业住房和其他基于政策的住房云开·全站体育app登录,并不享受深圳市的高级人才补贴或奖励补贴政策;申请人和共同申请人在纽约市没有任何形式的房屋(包括住房建设土地,下面相同),也没有在订阅截止日期之前的5年内在城市中转移它,或者是因为离婚和分裂房屋。
有2至3人的单身居民和家庭可以订阅两居室住房;高级才能和4岁或更高的家庭可以订阅三居室住房。
第三队列:
申请人拥有全日制初中学位,或具有中级或以上专业和技术资格,并且具有技术中学学位或更高的技术资格,或者具有技术人员或高级技术员或高级专业资格的专业资格,并且专业资格证书符合深圳目录中的工作短缺(专业),或者在世界技能竞赛中赢得奖项的人和国家一流的职业技能竞赛或那些赢得了“中国技能奖”的人, “国家技能专家”,“广东省技术专家”和“深圳技术专家”才能,或深圳市政党委员会和市政政府赞扬的人;
申请人进行了市政的家庭注册,并参加了市政社会保险超过3年;申请人的配偶和未成年子女不受市政家庭登记限制的约束,没有市政家居注册的申请人的配偶应在这个城市正常支付社会保险,但除非在这个城市退休的人;如果申请人是单身,他必须年满30岁。
第四队列:
申请人和共同申请人符合第一,第二和第三个队列的任何队列的申请条件,家庭人口为3,订阅意图是三居室住房。
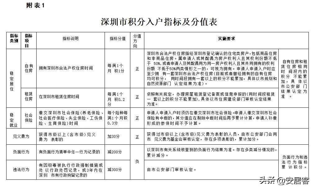
最新的和解政策
深圳有8种主要的方法,即纯粹的积分,新鲜的毕业生,在职人才介绍,国际学生家庭,专业头衔,搬迁家庭,熟练的人才,投资和税收家庭,因为该空间有限。今天,我们将主要介绍最新的家庭注册政策,并于今年2月发布。
纯点家庭
家庭入境条件:
(1)55岁以下的男性和50岁以下的妇女;
(ii)持有有效的深圳经济特区居住许可证;
(iii)连续5年在深圳拥有法律财产权住房或法律租赁住宅;
(4)通常按照法律和法规为5年的法律和法规支付养老金保险或医疗保险;
(v)没有犯罪记录,也没有参加国家禁止的组织和活动。
积分规则:
在深圳拥有自己的法律财产权住房开yun体育app官网网页登录入口,您每个月都会得到1点;
租赁住房每月将赚取0.2点;
支付深圳社会保障,每种保险类型每月将获得0.3点;
将增加30分,以在市政级别或高于市政级别的勇气中获得赞扬,将200分减少到负面列表中的任何行为记录,并将300点降低到任何毒品使用或行政拘留记录中;

注意:
这是深圳公共安全局和深圳人力资源和社会保障局今年2月8日共同发布的“最新积分家庭入境措施”。它暂时实施了五年,并计划在年中开始申请;
积分从高到低点排序,您可以选择高位接收,估计有10,000个指标!
深圳的最新公积金政策
8月3日,深圳的住房和建筑局就“调整与检索住房公积金相关的事项的通知,我们的城市中的租金(评论)征求了公众意见”。撤回房屋公积金的雇员租金的标准是分阶段的,并且可以以应在申请月份应支付的金额的80%撤回每月提款。
3月24日,深圳发布了最新的公积金政策。调整政策后,满足条件的员工的个人住房储蓄能贷款最大额度可以从最初的500,000元人民币增加到700,000元;最初的90万元人民币可以增加为员工家庭提供的公积金贷款。至126万元人民币。新政策将于4月7日实施。
如果以下情况之一符合以下条件之一,则可以通过一定比例增加公积金贷款的最大数量:
(1)如果您使用公积金贷款购买您的第一套房,则可以将最大的公积金贷款增加20%;
(2)如果公积金贷款用于购买第一套房,而购买的房屋是一栋绿色建筑,其绿色建筑评估标准为两颗恒星或更高,则最高公积金贷款金额可以增加30%;
(3)如果一个有多个孩子的家庭(至少一个孩子是次要的),他们有两个或更多的儿童使用公积金贷款来购买第一套房,那么最大的公积金贷款数量可以增加30%;
(4)如果一个有两个孩子或以上的孩子的家庭使用公积金贷款购买第一套房,而购买的房屋是一栋绿色建筑,其绿色建筑评估标准为两颗或更高,则是公积金基金的最大数量贷款可以增加40%。
公积金基金贷款利率
第一个家:5年(包括):2.6%; 5年或更长时间:3.1%。第二宫:5年(包括):3.025%; 5年或更长时间:3.575%
商业贷款利率:
第一款房屋商业贷款的利率为4.1%,第二个房屋商业贷款的利率为4.5%。

深圳申请公积金贷款的过程如下:


