今天逛开源平台,看到一个,让我非常喜欢的开源项目!
就是它!这是一个无线U盘,也是无线网卡。

它的无线网盘功能可以……
再说直白点。
“无线访问”,它是这么用的:
把存储卡装进U盘里,让手机发出无线网络信号,在网页浏览器里点开【服务器】页面,就能直接把文件给下载下来了!
外出旅行,已无需再依赖电脑,也无需把存储设备插入移动终端等待数据传输,以免它卡顿升温!毕竟,让手机充当读卡功能,确实极易造成运行迟滞,真是让人心烦不已!
这个特性我极为欣赏!它既延续了旧有的做法,又便利了需要传送照片的我云开·全站体育app登录,实在令人喜爱!
上面说的是无线网盘的功能。
事实上,无线网卡的功能实用度,也十分在线!
正常连接笔记本的网速:
你可以把它接入主机,让主机实现无线网络连接。

当然了,需预先配置房间的 Wi-Fi SSID 和 密码
这两个功能,通过一个滑动按键切换。

这样一个实用的U盘+网卡,自己做一个,还真不难。
首先是硬件设计。
硬件说明

原理图

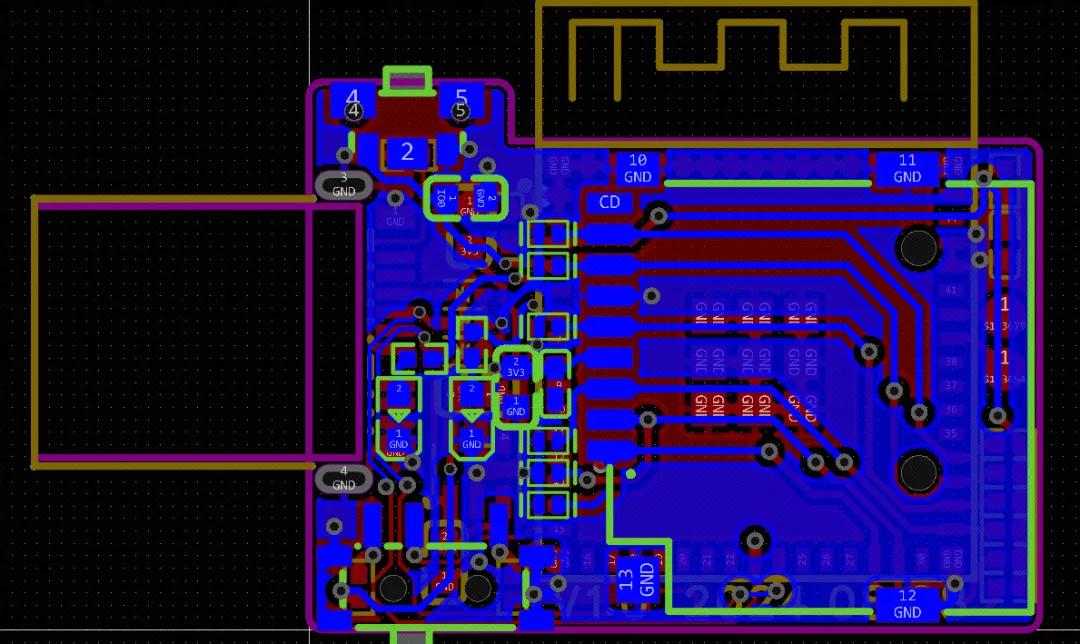
PCB图 尺寸支持在嘉立创免费打样
1.硬件组成
2.设计原理
U盘嘛,肯定得足够稳定,不易损坏。
为了达到这个目的,设计过程中,有哪些巧思呢?
USB Type-C 接口的差分信号线 D- 和 D+ 直接与 ESP32-S3 的 USB 接口相连,同时 D-、D+ 和 VUSB 引脚通过 ESD 保护元件进行静电防护kaiyun全站网页版登录,目的是防止静电放电可能对电路造成的破坏。需要特别留意的是,CC 引脚必须连接一个 5.1K 的电阻进行下拉处理,否则主机将无法正确识别该接口。
该 SD 卡接口能够兼容 1 线式、4 线式 SDIO 模式以及 SPI 模式,同时,为了保障信号传输的可靠性,每一个接口引脚都配备了 10kΩ 的上拉电阻,并且安装了 ESD 防护元件来抵御静电干扰带来的破坏。
HE9073A33M5R低压差稳压器芯片用于电源调节,能够将输入电压从3.3伏到7伏稳定地转换输出为3.3伏,实现电压稳定功能
其他没什么要注意的了。
接着就是软件部分。
软件部分
作者准备了写入工具,可确保相关人士,能够顺利复制项目,能够正常运用。
程序烧录说明
①下载程序烧录软件
这个网址包含三个部分,分别是主域名,项目分类和具体产品标识,整体结构清晰,便于记忆和检索。
②下载好之后,解压文件,找到
运行 flash_download_tool_3.9.7.exe 文件,然后单击两次。
③选择 ESP32-S3 和 USB,然后点击OK。

启动这个程序,立刻把附加材料里的 esp_dongle_20240827.bin 文件写入到 0x0 位置kaiyun.ccm,具体操作方法如下。

怎么样,这次的开源项目,大家有没有想复刻的冲动?!
反正,我是超想复刻了啊啊啊!
【正文完】

